It always starts with an idea

Inventions, Innovations, and Improvements all have one thing in common besides beginning with the letter 'i', that they all originate from an idea. Ideas are full of the the greatest natural resource in the universe: potential. Let the experts guide you through the journey from the status quo to the state of the art. At R Engineering we convert potential into tangible energies. 

 

Industrial Engineering

We have extensive experience providing industry leading professionals with solutions for lean manufacturing, production optimization, and design for better manufacturability and assembly.

Project Management

At the most fundamental levels of our engineering skill sets are problem solving and executable planning. We offer onsite consultations and work temporarily at your facility.

Design Firm

The product cycle starts with creating a manufacturable design from form and function requisites.

Rapid Prototype

With our in-house modeling capabilities, we can create working prototypes of fully featured products.

Product Run

Our capabilities to do small scale production runs can have product rolling out the door for you in days.

We specialize in electromechanical product development

 

Electromechanical products generally have three main component classes: Mechanical, Electronic, and Software. Mechanical is the physical device itself and the dynamics of how it functions. Electronic is all of the integrated circuits and component boards to facilitate them. Software is the programs and routines that run on all levels of the electronic components to give the product its functionality.

 

 
Mechanical components: Prototype assembly pieces built from a custom resin blend post-curing in 405 nanometer light.

Mechanical components: Prototype assembly pieces built from a custom resin blend post-curing in 405 nanometer light.

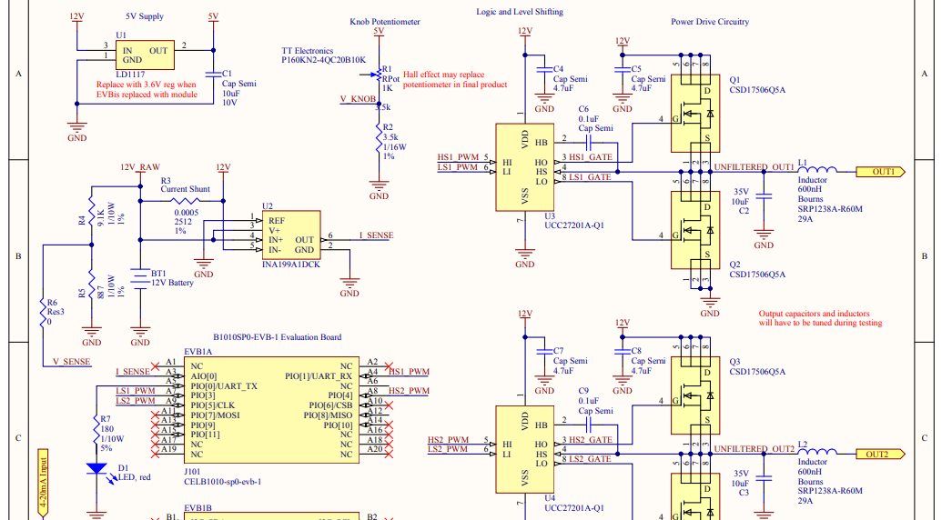
Electronic Components: We develop custom printed circuit boards tailored to fit into its mechanical assembly.

Electronic Components: We develop custom printed circuit boards tailored to fit into its mechanical assembly.

Software Components: We handle UI and UX, embedded firmware, wireless networking, and cloud backend connectivity.

Software Components: We handle UI and UX, embedded firmware, wireless networking, and cloud backend connectivity.

Cutting Edge IoT Development

One of our primary focuses for product development is Internet of Things (IoT) physical assets. These products are created with the intention of enhancing professional and personal lives through automation and intuitive event reactions. Our unique design philosophy drives unique devices to market for our customers and theirs. 

Next Step

 

Ready to take the leap from potential to reality? Send us an email, give us a phone call, or schedule an in person appointment by clicking the link below.